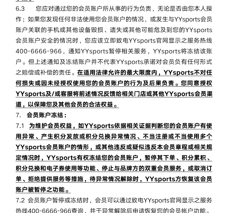
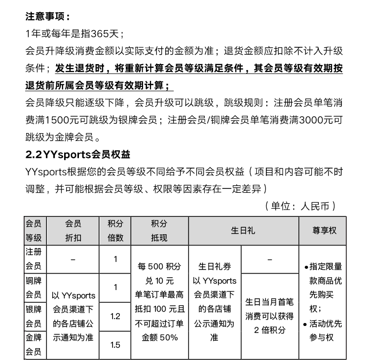
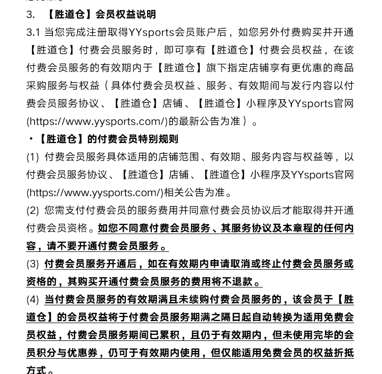
简体  | English
當前位置:首頁 >YYsports會員政策